Scan and Email a Document
Today I needed to scan a document I received in the mail and email it to someone. Nothing arduous, I just don’t do it very often so I forgot where the “Scan Document” function lived.
I’m glad that Scan Document function exists, and it works just fine. Bravo to the people at Apple that made it.
First, I opened the Camera app —because this is the app that takes photographs— and it wasn’t there. It’s because I’m thinking Camera -> Photo -> Attachment, when the way it works is Attachment -> Camera -> Photo.
I searched “scan a document” with Duck Duck Go, and it took me to the Apple Support document titled: How to scan documents on your iPhone or iPad. The support document started with detailed instructions on how to scan with the Notes app, and then there were instructions at the bottom for the Files app.
I followed the instructions and then went to attach it to my email with the paperclip icon, where I saw another Scan Document, which that Apple Support document neglected to mention and would have cut out intermediary steps in this instance.
Oh well, I got there in the end.
Thinking back to Apple’s statement to John Gruber boasting about Siri product knowledge, and Gruber rightfully pointing out on Mastodon that product knowledge isn’t very accurate, or helpful. I figured this was a time where I should at least try to use it. I already knew there was a support document, so it should at least send me to that.
That is what product knowledge is, after all, it’s a thing that displays part of the Apple Support document. It’s only display one thing, but it’ll do it with absolute certainty. A deep-link to the Tips app will take you right to the documentation, but you can’t share the document from the Tips app even though it also exists online at Apple’s own website. Also, for some reason, there are differences between Tips and the web, like the part about the Files app is in the web version of the document, but absent from Tips even in the latest iOS 18.3.2. If you’re looking up something on behalf of someone else and plan to send instructions to them it’s better to do that from the web, using a real search engine.
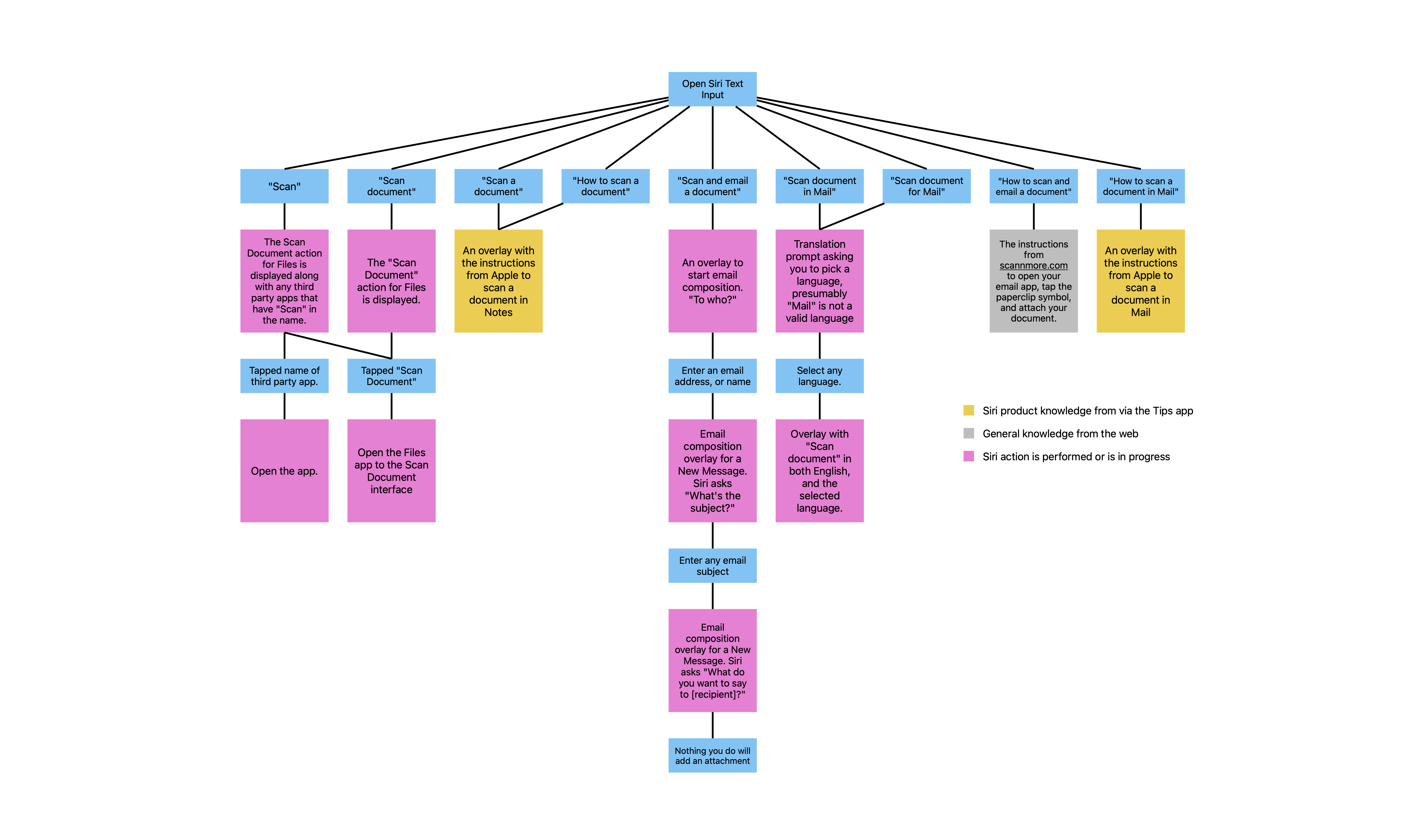
I typed my request to Siri on my iPhone and started typing “Scan” where it presented three suggestions above before I even typed “a document”. Open Simple Scan (an app I forgot I installed which would have done exactly what I wanted, sorry Greg), Open Scan+ (another app I forgot I installed, but appears to be abandoned), and Scan Document with the Files icon. That last one opens the Files app and puts you right in the document scanning interface.
As I already mentioned, that is but one of many routes built in to iOS to scan a document. There’s no way I can discover to request Notes for scanning. Any mention of “note” or “notes” makes Siri start the interface for composing a note with Siri completely ignoring the instruction to scan a document. The same thing happens if you say “mail” or “email” where it will just go right into the on-screen email composition wizard. Neither allow for attachments, which means you can’t get to the menu to scan a document for Notes or Mail.
It was taking everything I typed as a command to act on. It disregarded anything it couldn’t act on in favor of specific keywords. That’s why the mere use of “note” or “mail” made it ignore the rest of what I had said.
Speaking of keywords, in case you’re curious, from Spotlight, “Scan” shows you actions, such as directly scan in Simple Scan (which Siri does not), or directly scan into the Files app (which Siri does). Spotlight has nothing for Mail or Files. There is, however, “Scanned Documents” deep-link in notes to take you directly to things you have previously scanned.
Back to Siri: When I put the word “How” at the start of my request it went through Siri product knowledge and relayed instructions to me on how to accomplish those steps. “How to scan a document” returns the top part of the aforementioned Apple Support document, showing instructions only for Scan Document inside of Notes.
Phrasing the question this way omits the fact that Siri can open Scan Document in Files directly, or even the rest of the support page mentioning at all Files, or any other support page like you’d see if you did a web search.
If I typed “How to scan and email a document?” it gave me some abbreviated, generic instructions from the world famous scannmore.com to open any email app, and add an attachment. This is quite useless because it isn’t relevant.

If I typed “How to scan a document in Mail?” I got the incredibly verbose instructions to do that from a different Apple Support document: Add email attachments in Mail on iPhone.

I don’t know why the instructions aren’t the same, “tap the paperclip” like they are in the document, and Tips. Do any of you know the “>” is called the Expand Toolbar button? I know you know that the “>” moves back and forth every time you tap it and that it takes three taps of that shifting “>” to get to the Attach File button. There also isn’t an “Insert Attachments Action Button” but there is an Attach File, which is not what you want because the Files browser pop-over can’t Scan Documents like the Files app can. Instead of anything with “Attach” in the name you want “Scan Document” which is another tap of “>” —sorry, Expand Toolbar button.
If you scroll down in that original Siri overlay you can tap the “iPhone User Guide” (2 topics)” which shows a pop-up over the modal with truncated titles for the Apple Support documents in Tips. The first is allegedly what Siri is pulling from but the text is totally different, as I said, and the second one contains the Notes app instructions. I have no idea where Siri pulled this from. Did the team that added product knowledge do some weird logic to turn icons into words and thus mess up the meaning?

I mapped out many variations of the request here:

It occurred to me that this is why I so seldom see any of Siri’s product knowledge. I’m typing in the box like it’s a Google or DuckDuckGo search. However it accepts the text as a command, where the overriding logic is to do something —anything— even if it partially ignores the keywords in the rest of the request because certain keywords, like “how”, flip the logic gate and make it behave in a completely different way.
It doesn’t have the logic to know that it isn’t capable of fulfilling my request to both scan and email a document. It can’t revert to displaying the entirety of the support documents. The support documents are inexplicably severed into one that has Notes and Files, and one that has Mail instructions. There’s no way to formulate a request to get instructions to Scan Document in Files, but it’s also the only one that be directly opened by Siri, if you say the incantation exactly so.
This isn’t LLM-AI-AGI-GPT-Multi-Modal stuff. This isn’t trillions in funding and melting a glacier. It’s the kind of logic you’d use in a search engine where relevance comes into play. This doesn’t require years of research into a new field of study. Typing this in the blank address bar of a web browser is the level of technological advancement that outpaces Siri. Siri can’t be this picky about syntax when no one else is.
Sure, typing “Scan” and seeing “Scan Document” which launches the Scan Document function in Files is something only Apple can do, but it’s not what I needed or wanted to do in this particular case, and it is ultimately inflexible. I wanted to scan and email a document, which it can’t do, and won’t tell me about unless I use the magic word: How.
Category: text